思维导图来了!速览二十届三中全会《决定》要点

发布者:宣传部发布时间:2024-07-21浏览次数:633

《中共中央关于进一步全面深化改革

推进中国式现代化的决定》

今天(7月21日)全文公布。

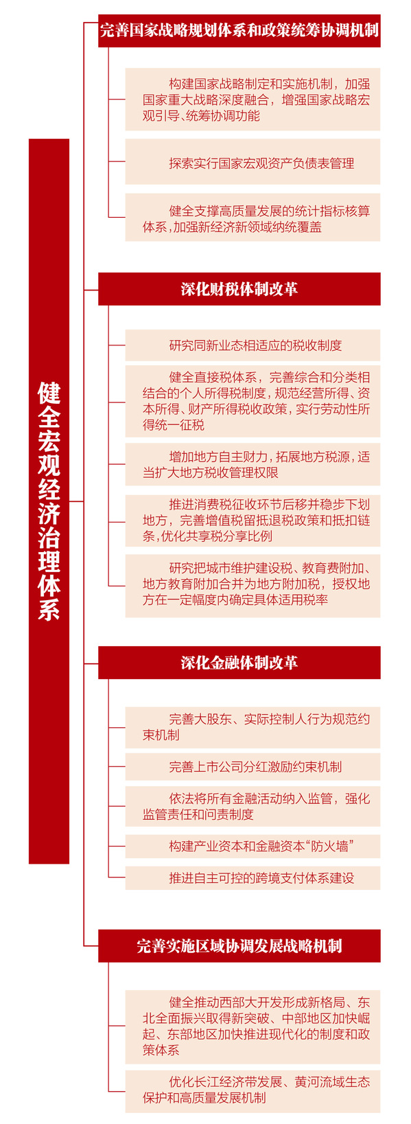
《决定》共15部分60条,

分三大板块。

一张思维导图带你速览要点。



上一篇:下一篇:
返回原图
/